各学院:
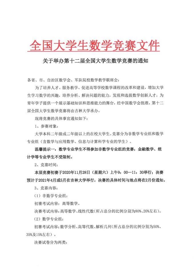
为了促进高等学校数学课程的改革和建设,激发广大学生学习数学的兴趣,培养他们分析问题和解决问题的能力,发现和选拔数学创新人才,为青年学子提供一个展示自我的舞台。中国数学会将于2020年11月28日举办第十二届全国高校大学生数学竞赛。参加这项活动,有助于全面展示best365高等数学教学水平和教学改革的成果,有助于学生夯实和扩展高等数学知识与基本技能,对考研学生复习高等数学和全面提高大学生数学综合运用能力起促进作用。best365在第一届至第十届全国大学生数学竞赛中均取得了优异的成绩。请各学院大力宣传,鼓励学生积极参赛。
现将第十二届大学生数学竞赛参赛工作有关事宜通知如下:
一、参赛对象
best365理工类本科二年级(即2019级)或二年级以上在校学生都可以报名参赛。数信学院的应数、信科专业按数学类专业组报名,其他所有的专业(含创培班)均按非数学类专业报名。
二、竞赛内容
(1)非数学专业组: 初赛考试内容:高等数学。
(2)数学专业组: 初赛考试内容:数学分析、高等代数、解析几何(所占总分的比例分别为50%、35%及15%左右)。
非数学类专业组竞赛范围以理工科本科教学大纲所规定的高等数学教学内容为准。参考书如下:

三、竞赛的方式与时间安排
第十二届全国大学生数学竞赛包括分区赛和决赛两个阶段,参赛费每人60元。
预赛于2020年11月28日(星期六 )上午9:00~11:30在各个赛区进行,竞赛委员会负责统一命题,各赛区数学会组织考试。
决赛于2021年 4月或5月在吉林大学举行,具体时间将在2021年2月另行通知。
四、竞赛的奖项
竞赛设赛区奖(一、二、三等奖)与全国决赛奖(一、二、三等奖)。
参加全国决赛的总人数为600人左右,由各赛区在赛区一等奖获得者中推选。
五、竞赛报名时间
1、报名时间: 2020年10月13日~10月23日。2020年10月23日前各学院将加盖公章的报名表以及参赛费送交数学与信息科学学院二楼217室并将电子表格发送至sxjsgxu@126.com(不接受个人报名)。
2、请参赛同学加入 数学竞赛非专业组Q群号码:233727390;数学竞赛专业组(仅限数信学院应数、信科专业)Q群号码:319306524 或者到数信学院网页上查阅)。
另:大学生数学竞赛报名表可到数学与信息科学学院网页和竞赛Q群共享文件里下载。



数学与信息科学学院
2020年10月13日